Blog
Insights, tutorials, and thoughts on modern web development, programming, and technology.

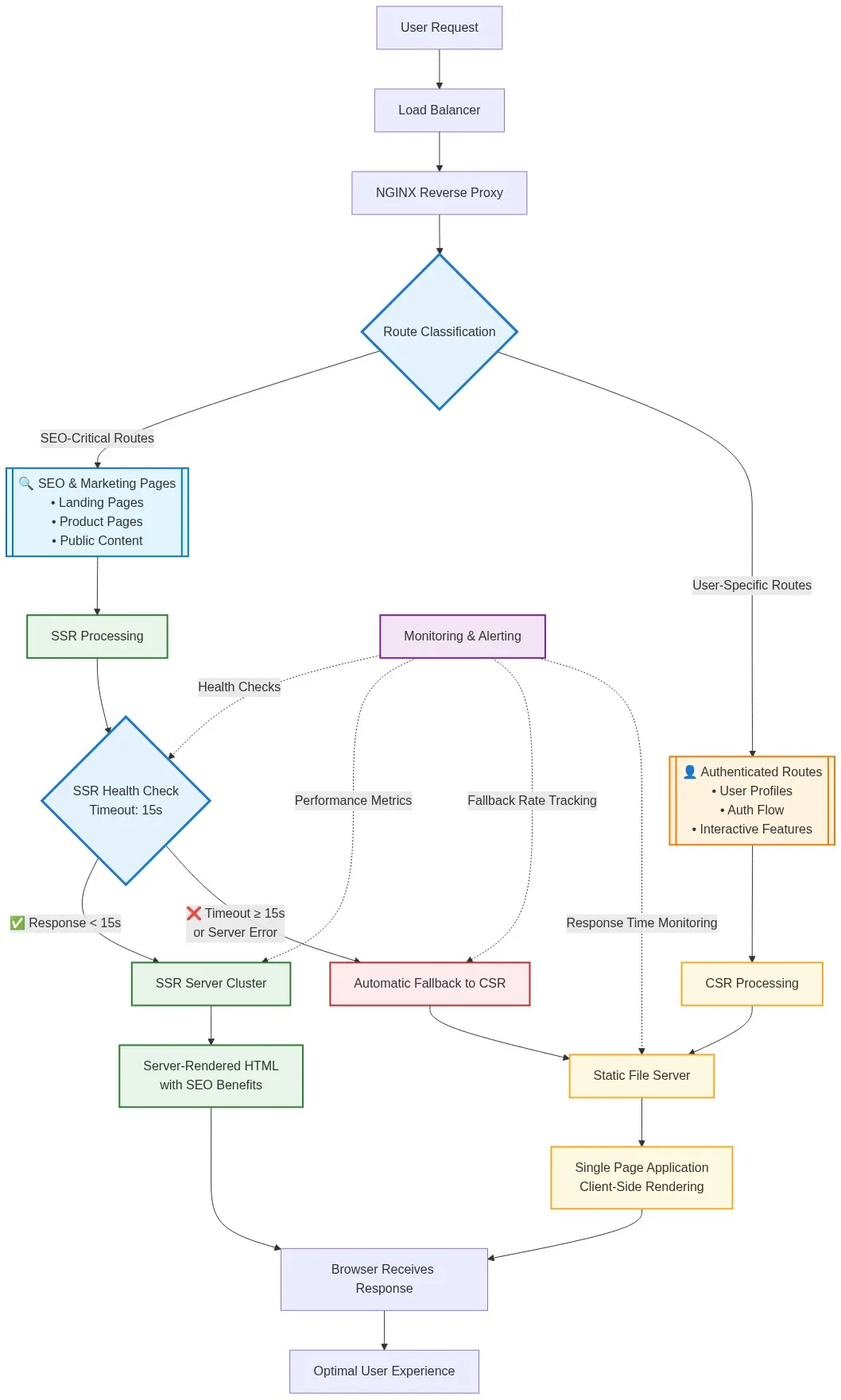
Building Fault-Tolerant Web Applications: A Hybrid SSR/CSR Architecture
Eliminating Single Points of Failure While Optimizing Performance and Costs
Read more
How to Plot a Smooth Curve in Matplotlib
Learn how to create smooth, visually appealing curves in Matplotlib for better data visualization.
Read more
How to Set Logo Inside Loader Using CSS
Create custom loading animations with embedded logos using pure CSS techniques.
Read more
Add a Vertical Slider with Matplotlib
Implement interactive vertical sliders in Matplotlib for dynamic data exploration.
Read more
Why is Iterating Over a Dictionary Slow in Python?
Understanding the performance implications of dictionary iteration and optimization techniques.
Read more
How Does REM Differ from EM in CSS?
A comprehensive guide to understanding the differences between REM and EM units in CSS.
Read more
How to Convert CSV File to PDF File Using Python
Step-by-step guide to converting CSV data into professional PDF reports using Python.
Read more